收藏网址
河北省信鸽协会
您现在是游客状态,请
登录
或
注册
个人中心
我的协会
首页
公告
赛事
公棚
俱乐部
文化
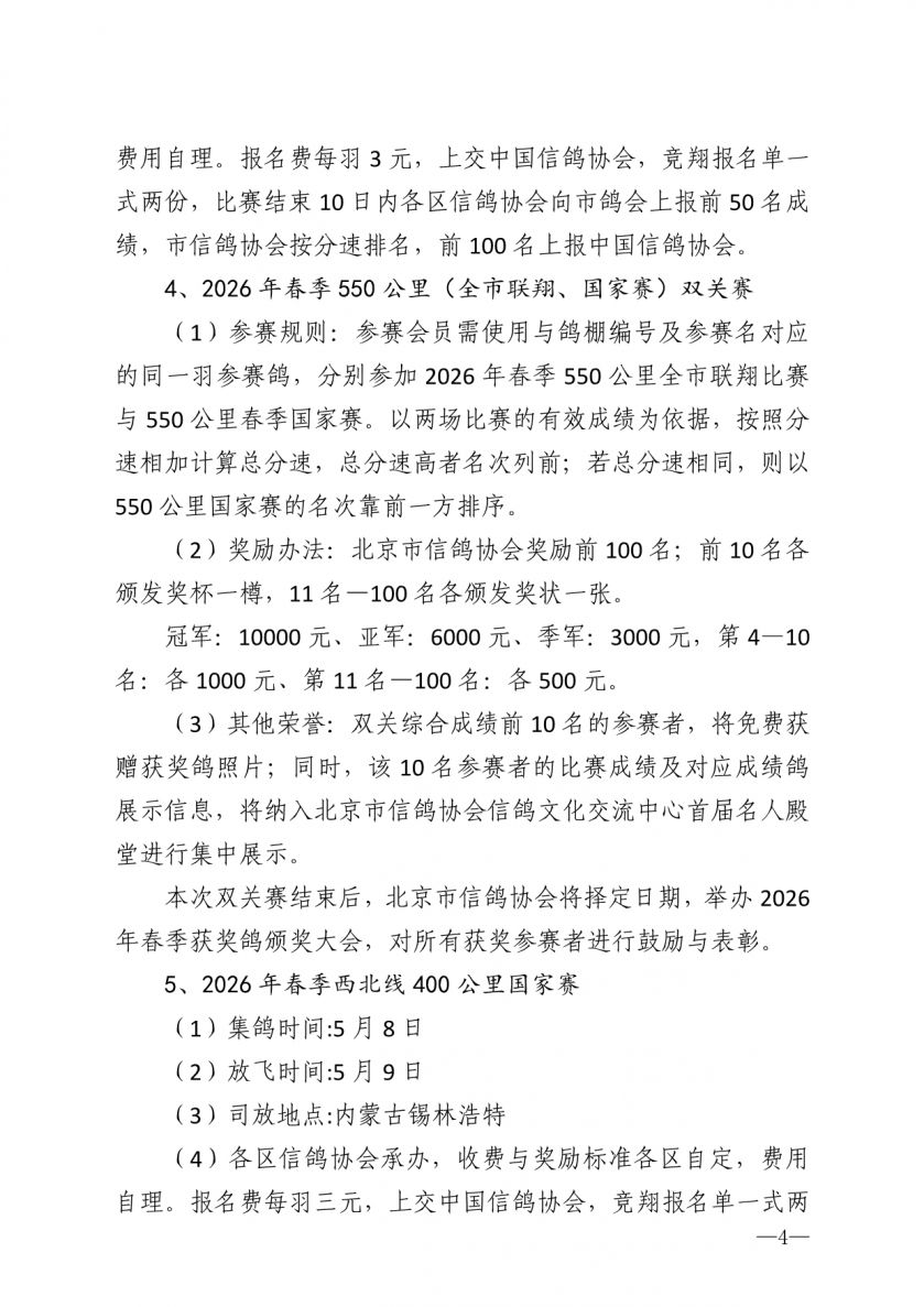
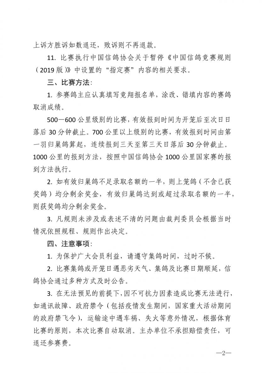
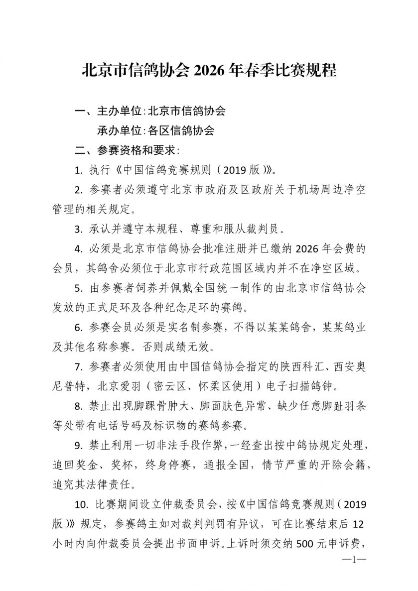
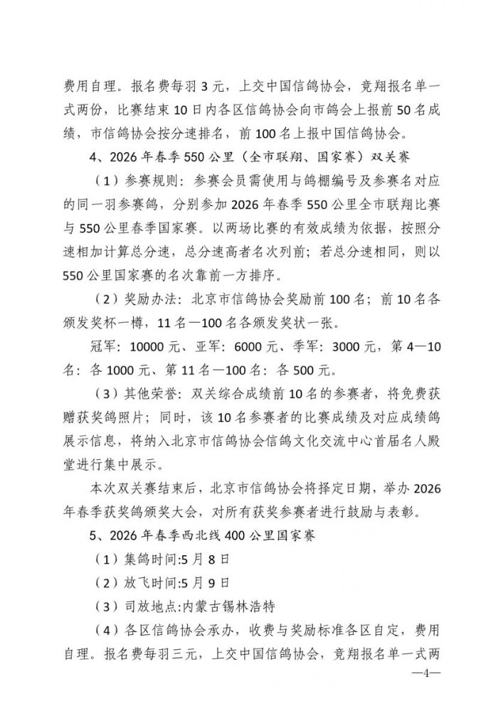
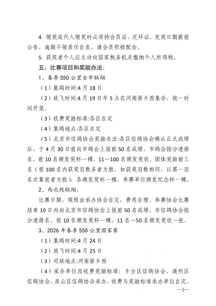
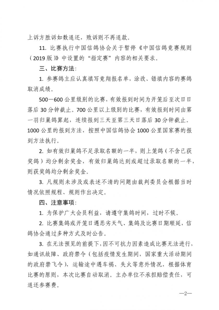
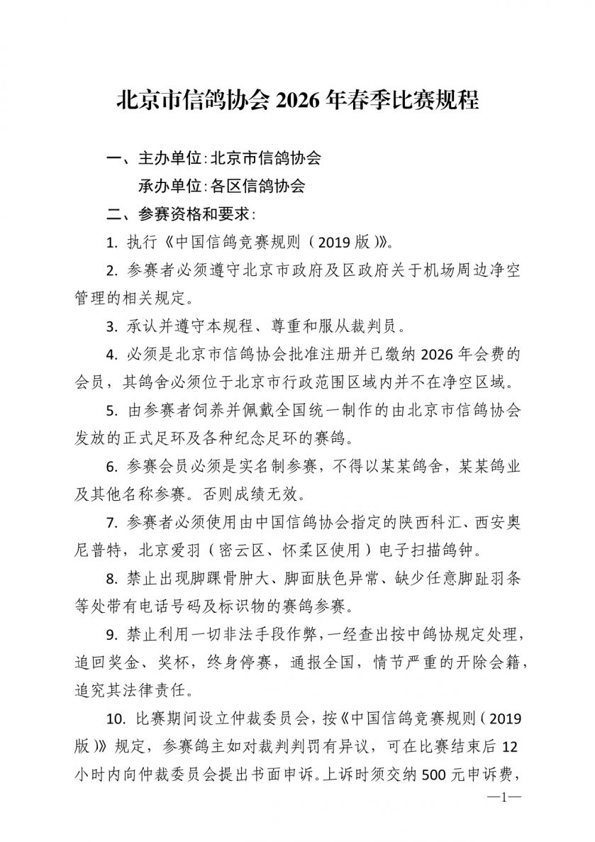
北京市信鸽协会2026年春季比赛规程
2026-03-30 08:48:27 来源:北京市信鸽协会